第十二期北滘青企“互爱”义工队(2019年暑假)启动仪式

暑假将近,新一期北滘青企“互爱”义工队活动再次启航!7月23日(星期二)下午,第十二期北滘青企“互爱”义工(2019年暑假)启动仪式在北滘青企会议室顺利举行。


互爱义工严可欣作启动仪式主持人


互爱义工启动仪式开始


北滘青企“互爱”义工队是由我会与北滘镇团委共同开展的活动,活动旨在让我会一直结对支持、关爱的30户低保临界家庭的子女在他们寒、暑假期间参与服务活动。在为群众服务的过程中,发扬互爱互助精神,回馈社会。此外,我会的慈善基金将按时数发放相应的奖励,传递“一份耕耘,一份收获”的理念。

这个假期北滘互爱义工队的活动仍在继续,希望义工们都可以过一个与众不同的假期。活动开展以来,义工们脸上的表情从刚开始的羞涩不安、沉默不语,到后来慢慢放松、舒展笑颜。


观看往期互爱义工队的活动视频


最近的天气温度比较高,义工们依然在分配的各自岗位上尽职尽责、在北滘国税局为市民办事指引、在北滘青少年宫为参加培训活动的孩子们指路、协助一心社工站的开展各式各样的社区活动,为大家带来方便,得到许多市民的点赞!


 互爱义工锻迪分享


本次“互爱”义工队,参与协助北滘青少年宫工作的互爱义工徐锻迪分享:“在这几天工作中,增长了我的见识,提升了我与他人交往的能力,我也十分为北滘青少年宫工作者的敬业爱岗的精神点赞!让我受益良多。”



互爱义工黄家乐发表个人心得

本次“互爱”义工队的新成员黄家乐发表个人心得:“参加本次启动仪式后,我认为这次活动能让我了解到,除我自己之外的一些同龄人的生活。在参与互爱义工队的活动过程中,会有很多对我以后发展有益的地方,希望这样的活动能多多开展,接下来我会积极参与互爱义工队开展的活动。”



爱,无处不在,有爱的地方就有欢笑,又感动的泪水。爱,会让世界的每个角落里放射出万丈光芒!接下来,义工们将获得更多的实践锻炼机会。希望大家在思想上得到升华,学会与人沟通,学会关爱他人,也更深刻地领会到“互爱”的精神,为社会奉献一份力量!


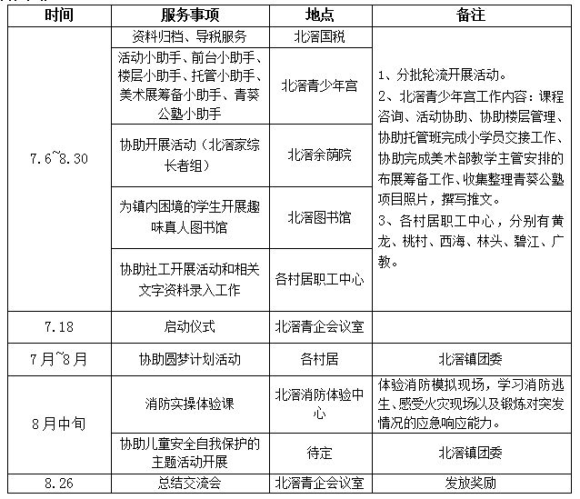
本期互爱义工队活动安排



分享 :